永利
Search
Login
EN
CN
Home
Product Center
DC/DC Power Management IC
Digital Controller
DrMOS
Converter
AC/DC Power Management IC
Non-Isolated Power Supply
Isolated Power Supply
LED Lighting Driver IC
Non-Dimmable
Dimmable
Smart Panel
Motor Control And Drive IC
Motor Controller
MCU
Application
LED Lighting
Smart lighting
High-Performance Lamp
General Lighting
Fan light
High-performance Computing
Server
DT
NB
VGA
Automotive Electronics
Automotive Fan
Automotive Water Pump
Automotive Compressor Controller
Industrial Applications
Two wheeled Electric Vehicle
White Goods
Electric Tools
Server Fan
Consumer Electronics
Fast Charge
Cleaning Appliances
Kitchen Appliances
High Speed Hairdryer
Resources
Sales Network
Consulting Service
Selection Guide Download
Investor Relations
Information Disclosure
ESG Report
Join Us
Social Recruitment
Cultural Welfare
About Us
Company Profile
News
Subsidiary Companies
Online Visit
Contact
DC/DC Power Management IC
Digital Controller
DrMOS
Converter
AC/DC Power Management IC
Non-Isolated Power Supply
Isolated Power Supply
SSR Feedback By Opto-Isolator
SSR Feedback By Magnetic Coupling
SR Snchronous Rectifier
PSR
LED Lighting Driver IC
Non-Dimmable
AC/DC Non-Isolated Low PF
AC/DC Non-Isolated High PF
AC/DC Non-Isolated Low PF(with MOS integrated)
AC/DC Non-Isolated Low PF(With BJT Integrated)
AC/DC Isolated High PF
Linear Driver
Linear Driver With Flicker Free
CC/CV
BOOST CC/CV
Standby Power Supply
Dimmable
Non-Isolated PWM Dimming
Linear PWM Dimming
DC-DC PWM Dimming
Switch ON/OFF Dimming
PWM CCT
0-10 Dimming
Linear TRIAC Dimming
SMPS TRIAC Dimming
Smart Panel
Two-Wire (No Neutral)
Motor Control And Drive IC
Motor Controller
MCU
current location:
Home
Product Center
>
AC/DC Power Management IC
>
Isolated Power Supply
>
PSR
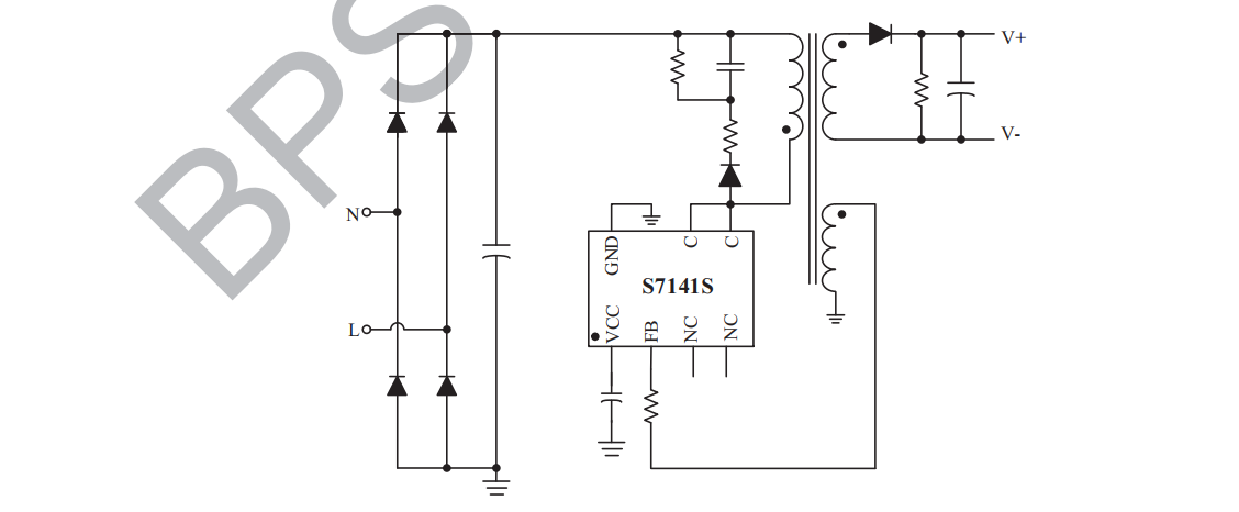
S7141S
Sample application
Sketch
Advantage
Application area
Schematic diagram
Package
Technical documents
Related articles
Return
Sketch
S7141S是一款高集成度恒流、恒压的原边反响控制器,,,,,集成高压启动器件并使用了自供电手艺,,,,,使得系统无需启动电阻和供电二极管。。。。。。。同时芯片内置牢靠的峰值电流检测电路,,,,,省去了CS电阻;内置FB下偏电阻,,,,,极大降低了生产本钱。。。。。。。适用于种种低功耗AC/DC充电器和适配器应用场合。。。。。。。
Advantage
集成高压启动器件
无需供电二极管
内置牢靠峰值电流
内置 FB 下偏电阻
内置功率三极管
Application area
手机、无绳电话、PDA、MP3 和其它便携式装备等的适配器、充电器
LED 驱动电源
线性电压和 RCC 开关电源升级换代
其他辅助电源
Schematic diagram
Package
Technical documents
Document type
Title
Type
Download
Specification sheet
S7141S
pdf
Full version
Consult
Consulting Service
*
Name
*
Company
Position
*
Country
*
Email
*
Contact Number
Part Number
BPD20350A
BPD20550
BPD80350E
BPD3010
BPD3011
BPD80370E
BPD80590
BPD80690E
BPD80750E
BPD93004E
BPD93010E
BPD92028
BPD92028A
BPD92032
BPD92032A
BPD95036A
BPD95025
BPD93136
BPD93204
BPD95028
BPD95032
BPD96028
BPD96032
BPD96058
BPD60312
BPD60312A
BPD60306
BPD60306A
BPD60320
BPD60320A
BPD50338
BP85223AL
BPA8604D
BPA8604P
BPA8616D
BPA8616PD
BPA8618D
BPA8618PD
BPA8618G
BPA8619P
BPA8620PD
BPA86525PC
BPA86516P
BPA86525G
BPA86526PC
BPA86526P
BPA86528D
BP8708D
BP8705D
BP87112
BP87122
BP87122A
BP87213
BP87216
BP6211B
BP6211BS
BP6211C
BP6211CS
BP6211M
BP62110
S7302SL
S7302S
S7303S
S7304S
BP818
BP433BD
BP62620
BP62620E
BP87625
BP87526
BP87526H
S7141S
S7142S
S7132S
S7133B
S7133S
S7134B
S7134C
BP86226E
BP83223
BPA8504D
BPA8505D
BPA8505P
BPA8506D
BP85221AL
BP85223AL
BP85323AL
BP8523D
BP8522D
BP85224A
BP85224D
BP85226D
BP85928D
BP85256D
BP85956D
BP85956P
BP85957DL
BP85958DL
BPA85968D
BP85976P
BP85977D
BP85924DA
BP85221SL
BP85958P
BP85958D
BP8521DF
BP85226DF
BP8522DF
BP3186DB
BP3276AML
BP3276AHL
BP3276CL
BP3296B
BP3278L
BP3286HL
BP3296H
BP3287HL
BP3286CL
BP3286JL
BP3288L
BP5356HA
BP5356HB
BP5336HC
BP5336HD
BP2636CL
BP2364EN
S4422B
S4525S
S4523B
S4523RB
BP5823CH
BP5828CJ
S4120MB
S4225MB
S4226MB
S4512MB
S4165M
S4723MB
S4223MD
BP5336H
BP5358H
BP5218AS
BP5212AS
BP5218E
BP5218EC
BP5218FCL
BP5218ECL
BP5228FC
BP5151DH
BP5151DK
BP5131JA
BP5116DL
BP5131HC
BP5118GH
BP5133HC
BP5138XJ
BP5151DH
BP2535C
BP8005
BP8009
BP8006
BP5178GC
BP5178GCL
BP5188GL
BP5178BC
BP5178FH
BP5132HC
BP3368F
BP3368B
BP3378A
BP3378AD
BP3176BF
BP3177DG
BP3179E
BP3179D
BP2879DB
BP2879E
BP5011
BP5001
BP5001D
BP5016
BP5926A
BP5926D
BP5936D
BP5929
BP1618
BP1386
BP1808A
BP1808
BP1371
BP1360
BP1362
BP5712E
BP5711EJ
BP5711FK
BP5711FJ
BP5772D
BP5776EK
BP5778EK
BP5778EJ
BP5778F
BP1633CJ
BP1638CJ
BP1658CJ
BP5758D
BP5768D
BP2881B
BP2881D
BP2886B
BP2886D
BP2886F
BP2887F
BP2887G
BP2878K
BP2956XS
BP2958BE
BP2958DE
BP2958FE
BP2958X
BP2316CK
BP2306CK
BP2306HK
BP2306HJ
BP2308
BP8521C
BP8522D
BP8501CH
BP2525AHL
BP2525B
BP2525CH
BP2525D
BP2525F
BP2522B
BP2522D
BP2522F
BP2523B
BP2523CH
BP8519C
BP8516F
BP2636B
BP2636C
BP2636D
BP2639A
BP2628
BP2606CA
BP2606CD
BP2608A
BP2616C
BP2616E
BP2618
BP2506B
BP2506D
BP2506F
BP2509
BP2513DP
BP2516FP
BP2519
BP3519
BP3526GB
BP3529B
BP3527E
BP3537E
BP3536D
BP3536G
BP3539
BP3599
BP3619
BP5659B
BP5628C
BP5656D
BP5659A
BP3336B
BP3336D
BP3339
S6613SA
S6613D
S6614D
BP3166XS
BP3166XH
BP3167XH
BP3336DBL
BP3186CB
BP3187DB
BP3187ED
BP3182EB
BP3182ED
BP3187EB
BP3337DB
BP3337EB
BP3189B
BP2364DN
BP2366DN
BP2366EN
BP2367EN
BP2329AJ
BP2362BH
BP2362CH
BP2362EH
BP2362GH
BP2362JHL
BP2373B
BP2373CR
BP2863X
BP2863XJ
BP2863XK
BP2861XJ
BP2861XK
BP2821XK
BP2866XJ
BP2826FK
BP2867XJ
BP2862XS
BP2872XS
BP2870AS
BP2872XD
BP2870D
LKS1D5007DT
LKS1D5005D
LKS1D5005DT
LKS1D5004D
LKS1D5003D
LKSM5003NBI& LKSM5003NB
LKS1D3007D
LKS1D3005D
BP6914
BP6911
BP6908P
BP6904A
BP6903A
BP6901A
BP6914
BP6911
BP6908P
BP6904A
BP6903A
BP6901A
BP6901A
BP6903A
BP6904A
BP6908P
BP6911
BP6914
BP6901A
BP6903A
BP6904A
BP6911
BP6914
Product Type
DC/DC Power Management IC
AC/DC Power Management IC
LED Lighting Driver IC
Motor Control And Drive IC
Consultation Type
Technical Support
Sales Service
Sample Request
Description
Submit
【网站地图】
【sitemap】